在线客服
微博
热线电话
13548070200
微信扫码
全部产品
网站首页
机构简介
服务模块
机构动态
公开信息
合作联系
最新发表
一岁一礼,寸寸欢喜:正兴....
梁胜社区:志愿有方法 ....
当“老小孩”玩起扭扭棒:....
简阳市东溪街道:精准服务....
慈善护航成长 守护花开无....
联系我们
13693444694
传真 :
地址 :
机构动态
网站首页
>
机构动态
>
信息公开
>
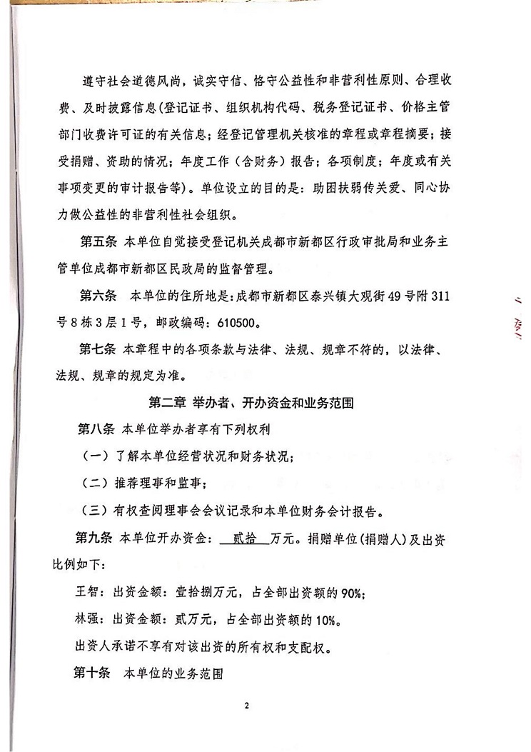
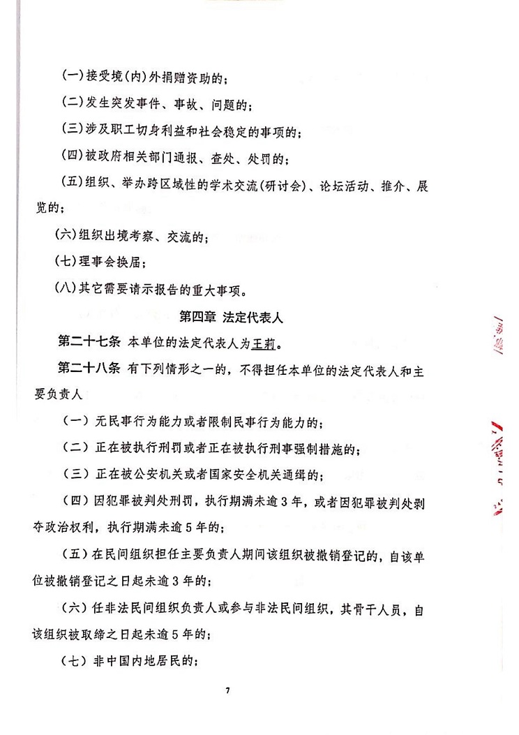
事项公开-章程
同心圆章程
发布时间 : 2024-10-30
上一条:
民办非企业单位章程核准表
下一条:
阅伴七彩人生之不如做孩子的朋友
发表评论
查看评论
文明上网理性发言,请遵守评论服务协议。
首页
上一页
下一页
尾页