联系我们
13693444694
一、 目的
为明确公司各类档案的分类及保管要求,规范档案存档、查阅、 借用等相关流程,保证各类档案的有效维护与管理,保护公司合法权 益,特制定本管理办法。
二、档案分类
(一)机构经营方面:有经营决策和经销管理的各类证件、文件、 合同、协议、记录等在经营活动中形成的各类文件材料。
(二)财务管理方面:财务管理中的各种帐册、报表、凭证和文 件等。
(三)工程建设方面:涉及到工程的有关资料、项目合同、工程 图纸等。
(四)人事档案方面:涉及员工入/离职档案、与员工内部调动、 晋升、降级等相关的人事调整文件。
(五)宣传档案方面:企业重大事迹,各类组织宣传方面的各种 文件,党工团、妇委会等相关组织的各类文件等。
(六)其他方面。
三、范围
所有对机构具有保存价值的各种文字、图表、声像等不同形式的 文本记录。
四、原则
实行统一领导、分级授权管理的原则;维护完整与安全保存的原 则;便于综合利用的原则等。
五、职责
1.授权财务部指派专人全权对财务方面档案进行妥善保管。
2.授权工程管理部指派专人全权对工程建设方面档案进行妥善 保管。
3.授权传媒部指派专人全权对宣传方面档案进行妥善保管。
4.授权各部门/中心指派专人全权对内部签订的各项合同、协 议、会议记录等进行妥善保管。
5.综合管理部负责对机构经营和人事方面档案进行妥善保管; 综合管理部作为档案管理的归口部门和督查部门,负责组织对所有 档案的定期或不定期检查;负责本办法制定、修改、废止等工作。
六、程序及内容
(一)档案存档
1.授权各中心档案管理人员对保管的档案进行分类编号 存档,建立检索菜单。
2.档案应单独设立档案柜进行保管,不能放置在潮湿等不易保存 的环境中。
3.所有电子版档案由中心档案管理人员统一分类存放于公司指定共享盘。
4.每月 5 日前被授权的部门/中心更新文件存放目录(包括电子版档案)并报综合管理部档案管理员备案。
(二)档案的移交和借阅
1.档案移交应建立移交清单,明确移交档案内容、数量、移交人、 接收人、监交人和移交日期。
2.因工作需要需借阅/复印档案:
(1)常规档案经档案管理部门负责人同意后方可借阅/复印,并 做好登记。
(2)保密档案经档案管理部门负责人和分管副总经理同意后方可 借阅/复印,并做好登记。
3.任何人员未经相关领导同意不得擅自查阅/复印档案。
(三)档案销毁
1.档案销毁需建立销毁清单,并永久存档。
2.归档档案销毁需报档案主管/总干事审核后方可销毁。
3.与企业经营决策等相关的档案应永久保存,不得销毁。 (四)档案室/柜安全管理制度
1.档案室/柜钥匙由档案管理人员保管,不得外借。
2.档案室/柜附近不得存放与档案无关的杂物,并按防盗、防高温、 防火、防潮、防虫等的要求,完善档案的保管条件,延长档案使用寿 命。
3.档案管理人员不得向无关人员谈论有关档案的内容,以防泄密。
4.档案管理人员因工作变动或离职时应将经办的文件材料向接办 人交接清楚,不得擅自带走或销毁。
5.所有电子版档案由各部门/中心档案管理人员统一分类存放 于公司指定共享盘。
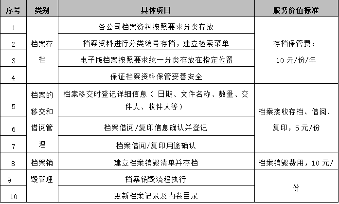
七、档案管理

八、附则
(一)全体员工应严格按照本办法执行,若违规操作,一经发现 将按照公司《员工奖惩条例》及相关规定惩处,情节严重者交司法机 关查办。
(二)本办法由综合管理部负责解释及修订。
(三)本办法自发布之日起开始生效。
附件:1.《收文登记表》
2.《档案借阅/复印登记表》
同心圆社会工作服务中心综合管理部
二〇二三年十一月一日